SECUENCIADOR TX/RX A PRUEBA DE RF

Aplicar alta potencia de radiofrecuencia a un relé coaxial antes de que sus contactos dejen de rebotar provoca su destrucción en poco tiempo. Asimismo, nuestro previo de RX puede fallecer a similar maniobra. Como ambos son componentes caros es preciso incorporar un sistema que nos asegure que los contactos de los relés están completamente cerrados antes de aplicar RF.
La secuencia para transmitir sería:
1. Posicionar los relés en posición TX.
2. Activar amplificador lineal.
3. Activar PTT del equipo o conjunto transverter - FI.
La secuencia para pasar a recepción:
1. Desactivar PTT.
2. Desactivar amplificador.
3. Pasar a RX los relés.
Considerando que la mayoría de los relés coaxiales comerciales cierran sus contactos antes de 20 ms, estableciendo un tiempo de 80 ms será más que suficiente.
Del mismo modo, los relés del previo de RX serán conexionados de tal forma que haga falta activarlos para recibir. De esta forma, en caso de fallo en el cableado se asegura que en TX siempre permanezcan en reposo evitando el desastre.
Se han previsto salidas de 12V y 28 V para podernos adaptar a cualquier relé que caiga en nuestras manos.
Aquí se observa el diagrama de tiempos del secuenciador:

El esquema es muy sencillo. Fue publicado en la revista CQ por Jorge (EA2LU) a partir de un esquema que le remitió Joan Miquel (EA3ADW) allá por el año 1985. Originalmente sólo tenía tres relés, lo he modificado añadiéndole dos relés más para disponer de otra salida también retardada.
La ventaja de este diseño, totalmente electromecánico, radica en la imposibilidad de que pueda verse afectado por la radiofrecuencia. Otros diseños a base de circuitos integrados pueden llegar a volverse locos en presencia de RF, arruinando los relés o el previo en una maniobra descontrolada.
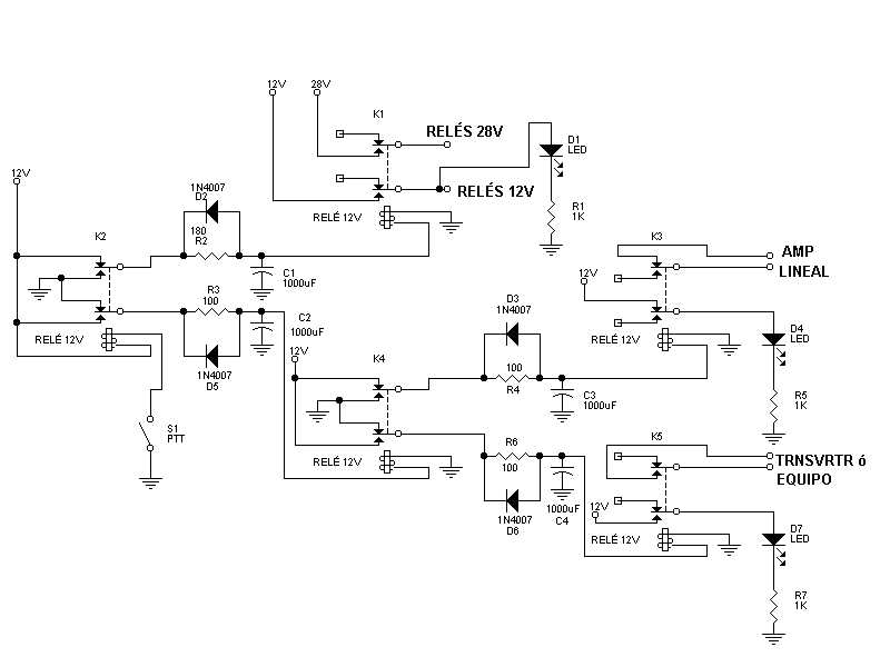
Nota: EN EL ESQUEMA LOS RELÉS ESTÁN REPRESENTADOS SIN ALIMENTACIÓN, ES DECIR, EN REPOSO.
El funcionamiento es el siguiente. En RX (PTT desactivado) se activan los relés K1 y K3, por lo que enviamos tensión a los relés del previo estando amplificador y equipo desactivados. Para pasar a TX pulsamos S1, K2 se activa inmediatamente cerrando sus contactos. La bobina de K1 se queda sin tensión rápidamente, pues C1 se descarga casi inmediatamente por D2. Ya tenemos los relés en TX. Mientras tanto C2 se carga a través de R3 activando K4 a los 80 milisegundos. K3 se desactiva imediatamente cerrando los contactos del amplificador lineal. Igual que antes, K5 se activa a los 80 ms poniendo en funcionamiento el transverter o el equipo .
Ahora abrimos S1 para pasar a RX. K4 y K5 se desactivan inmediatamente, inhabilitando el transverter. K3 se activa a los 80 ms desconectando el amplificador. A los 80 ms se activa K1 activando los relés del previo. Hay que tener en cuenta que C1 comenzó a cargarse al mismo tiempo que abrimos S1, pero R2 es de 180 ohmios, proporcionando un tiempo de carga superior, unos 160 ms.

Nota: No olvidar colocar un diodo en paralelo con la bobina de cada relé para eliminar puntas de tensión por transitorios. Un 1N4007 servirá perfectamente. Cátodo a positivo y ánodo a negativo.
Como fuente de alimentación se puede usar un par de transformadores de 12 y 24 V 1A. Un simple rectificador con diodo y condensador de 1000 microfaradios es suficiente.
